Glossary of AI Terminology

What is multi agent reinforcement fine tuning?

Multi-Agent Reinforcement Fine-Tuning (MARFT)

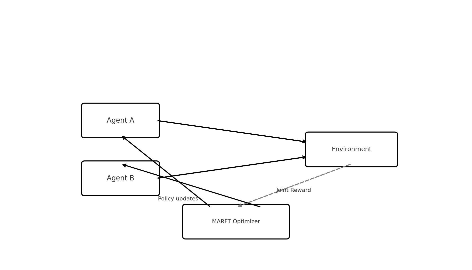
Multi-Agent Reinforcement Fine-Tuning (MARFT) is a training paradigm that applies reinforcement learning techniques to fine-tune multiple AI agents simultaneously. Unlike traditional single agent reinforcement learning, MARFT focuses on optimizing the collaborative behaviors of agents within a system — ultimately enhancing their ability to work together effectively. This approach may be beneficial in complex environments where coordinated actions among agents are crucial for achieving desired outcomes (paper).

Multi-Agent Reinforcement Fine-Tuning (MARFT)

Bi-weekly AI Research Paper Readings

Stay on top of emerging trends and frameworks.